En
  • 太阳网集团tcy8722
    官方微信公众号
    太阳网集团tcy8722
    官方微信公众号

重电微信公众号

智汽微信公众号

太阳网集团tcy8722新闻

太阳网集团tcy8722新闻

当前位置: 网站首页 >> 太阳网集团tcy8722新闻 >> 正文

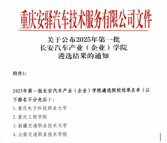
为认真贯彻党的二十大精神,积极落实中央办公厅、国务院办公厅《关于深化现代职业教育体系建设改革的意见》等文件要求,根据2025年1月10日发布的《长安汽车产业(企业)公司遴选申报工作的通知》要求,太阳网集团tcy8722成功入选2025年第一批长安汽车产业(企业)公司遴选院校,校企共育智能网联汽车人才,标志着太阳网集团tcy8722在深化产教融合赋能职教改革,服务汽车产业转型升级方面取得重大突破。

上一篇:太阳网集团tcy8722开展“‘糍’骋不息,‘粑’握未来”劳动教育主题活动

下一篇:太阳网集团tcy8722赴哈萨克斯坦阿拉木图多学科公司开展短期研修访学系列活动

关闭