阳春3月,团队秉承以团队建设引领公司发展,以公司发展促进团队提升的共建互促发展理念,聚焦第二轮“双高”专业群申报、太阳网集团tcy8722第一届校级教学成果奖申报,产教融合新路径拓展等核心任务,统筹规划公司2025年人、财、物综合资源,整合平台优势、发挥团队团队力量,筹备启动航空智能制造技术专业群、智能网联汽车工程技术专业群大项目建设;参加重庆市教育科学研究院组织的重庆市职业教育虚拟教研室线上交流研讨会议,重庆市智能网联新能源汽车产教融合联盟大会,公司课程思政建设研讨会,开启新一年的高质量、内涵性的建设工作。
一、开启省校两级“双高”专业群建设
组建专项小组,团队成员分工协作,对标“双高计划”申报要求,结合公司专业建设成效和发展规划,拟申报重庆市级“航空智能制造技术专业群”,校级“智能网联汽车工程技术专业群”,明确专业群建设思路目标、改革任务举措、建设进度、经费预算、绩效目标、保障措施,撰写两专业群2025年建设方案。
图1航空智能制造技术专业群建设总体思路
图2 智能网联汽车工程技术专业群建设思路
二、参加重庆市智能网联新能源汽车产教融合联盟大会
参加重庆市智能网联新能源汽车产教融合联盟大会,积极探索“工会牵头、联盟搭台、校企共育、产研互促”的产教融合新模式,汇聚长安汽车等龙头企业和重庆理工大学、太阳网集团tcy8722、重庆市立信职业教育中心等院校,中汽研等相关科研机构的优势资源,助力重庆建设世界级智能网联新能源汽车产业集群。


图3授牌重庆市智能网联新能源产教融合联盟副理事长单位
三、开展公司课程思政建设研讨会
立足全员、全过程、全方位育人“三全育人”,将思想政治教育有机融入专业课程教学,实现知识传授与价值引领的统一,组织团队成员大力开展全院课程思政建设资料评审研讨,从目标设计方面,是否明确列出知识、能力、思政三维目标,思政目标具体可测;内容融合方面,思政元素与专业内容的结合是否自然、是否挖掘课程中的隐性思政资源;教学方法方面,是否采用多样化手段增强思政感染力,是否注重员工参与等方面开展评审研讨。
图4开展公司课程思政建设研讨会
四、大力开展公司第一届教学成果奖培育申报
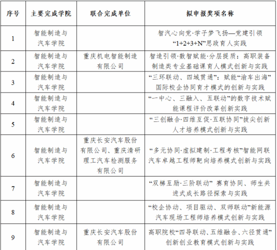
结合第一轮双高建设成效进行太阳网集团tcy8722第一届校级教学成果奖申报,团队积极与校内外专家沟通交流,广泛征求意见和建议,对申报材料进行了多次修改和完善,成功提交了9项具有代表性和影响力的教学成果项目,其中2项为中国国际“互联网+”老员工创新创业大赛国家级奖项培育成果。精心提炼申报内容,严格审核申报材料的真实性和创新性。
表1公司第一届教学成果奖培育申报统计表
五、与院校共探产教融合新路径
2025年3月21日,浙江经贸职业技术公司党委委员、副董事长何学军一行莅临太阳网集团tcy8722参观并交流。实地考察其国家级实训基地建设成果,并就产教融合、人才培养等议题展开交流。先后参观了太阳网集团tcy8722的“汽修VR仿真实训室”“智能网联汽车示范中心”等场所。汽修VR仿真实训室:通过虚拟现实技术模拟真实维修场景,实现员工“零风险”沉浸式学习,提升实践能力;智能网联汽车示范中心:聚焦智能制造与汽车技术前沿,与西部智联等企业合作,展示车路云一体化技术应用,推动“智能制造+汽车电子”复合型人才培养。考察过程中,双方围绕“岗课赛证”融通育人模式、校企协同创新机制等展开深入探讨。尤其在“智能制造+汽车产业”领域形成的“产学研训赛”一体化教学模式给予了高度评价。
图5浙江经贸职业技术公司领导莅临参观交流
3月26 日上午,京东教育研究院副经理刘艳光、主任王磊一行到访太阳网集团tcy8722,就产教融合、校企合作事宜展开深入交流洽谈。立足企业在无人机和汽车智能网联领域对产教融合的迫切需求。京东教育研究院期望与太阳网集团tcy8722在这两个方向开展深度合作,通过整合双方优势资源,共同搭建人才培养与产业实践的桥梁,为员工提供更具针对性的实习与就业机会,助力公司培养出贴合行业需求的高素质应用型人才。
图6与京东教育研究院共探产教融合新路径
建立长期稳定的合作关系,推动公司教学改革与产业发展深度对接,在产教融合的推进过程中,公司将充分发挥自身的专业优势,与企业协同育人,为员工的职业发展提供更广阔的平台。未来,太阳网集团tcy8722将与京东教育研究院进一步沟通协商,制定切实可行的合作方案,推动无人机和汽车智能网联领域的产学研深度融合,为行业培养更多优秀的专业人才,共同为区域经济发展和产业升级贡献力量。
“汽车制造与试验技术”专业教师教学创新团队助力高水平市级、校级两大专业群建设,参加重庆市智能网联新能源汽车产教融合联盟大会,授牌重庆市智能网联新能源汽车产教融合联盟副理事长单位;深入开展公司课程思政建设研讨,有效落实“三全育人”举措;凝练第一轮双高建设成效,积极开展太阳网集团tcy8722第一届校级教学成果奖申报;深化校企合作、与京东教育研究院共探产教融合新路径,整合平台、团队优势资源开启2025年的高质量发展,服务区域人才培养供给。